Le Syndicat Mixte de Sioule et Morge

Compétences

Le Syndicat Mixte de Sioule et Morge est un syndicat public intervenant principalement dans les domaines de l’eau potable, de l’assainissement non collectif et de l’assainissement collectif, suite à l’adhésion des communes ou intercommunalités qui lui ont transféré ces compétences.

Le Syndicat propose ainsi un service public couvrant tout le petit cycle de l’eau :

  • la production, le traitement, le stockage et la distribution de l´eau potable (compétence obligatoire),
  • le diagnostic, le conseil, le contrôle et la réhabilitation des systèmes d’assainissement individuels (compétence optionnelle)
  • la collecte, le transport et l’épuration des eaux usées rejetées dans les réseaux collectifs, ainsi que le contrôle des raccordements au réseau public de collecte (compétence optionnelle)
Téléchargez les statuts du Syndicat Mixte de Sioule et Morge.
Territoire

Pour la compétence eau potable, le syndicat couvre le territoire de 67 communes situées au Nord-Ouest du département du Puy-de-Dôme, par l’adhésion de 32 communes et de 3 établissements publics de coopération intercommunale : Communauté de communes Combrailles Sioule et Morge (pour 24 communes), Communauté de communes Plaine Limagne (pour 10 communes) et Communauté d’agglomération Riom Limagne et Volcans (pour 1 commune).

Sur ce territoire rural vivent 41 500 habitants, ce qui correspond à environ 28 000 abonnés.

 

Sur ces 67 communes, 61 communes adhèrent également au syndicat au titre de la compétence assainissement non collectif, et 39 communes au titre de la compétence assainissement collectif.

Carte des Communes couvertes par le Syndicat de Sioule et Morge.Liste des Communes et intercommunalité adhérant au Syndicat de Sioule et Morge.

Historique

Dénommé à l’origine « Syndicat Intercommunal d’Eau Potable de la Région de Blot l’Eglise », le syndicat est initié en 1933, par l’idée de M. GUYOT, ex Conseiller Général de Menat et Maire de Blot l’Eglise, de trouver des ressources et de construire un réseau d’adduction d’eau potable. Au départ, 27 communes se réunissent dans l’objectif de former le Syndicat.

En 1942, un arrêté préfectoral autorise la création officielle du syndicat et en 1946, il prend le nom de « Syndicat Intercommunal d’Alimentation en Eau Potable de Sioule et Morge » (SIAEP Sioule et Morge). Il regroupe alors 43 communes.

Pendant cette période, les études se multiplient afin de trouver les ressources qui permettront d’alimenter le secteur : les ressources de Chez Pierre (Ceyssat) sont notamment étudiées. Il est également proposé que les Syndicats « Sioule et Morge » et « Sioule et Bouble » se réunissent afin de réduire les coûts.

En 1948, il est décidé que la grosse conduite principale traversant le syndicat sera réalisée avant d’alimenter les communes, afin qu’elles soient toutes desservies en même temps. 4 nouvelles communes intègrent alors le syndicat, ce qui porte leur nombre à 47.

De 1949 et sur vingt années, les travaux se poursuivent par tranches successives :

Le captage de Louchadière est mis en service en 1955, l’eau transitant par une conduite commune entre les syndicats de Sioule et Morge et de Sioule et Bouble.

En 1956, le syndicat achète les terrains de la pisciculture de Peschadoires (Saint-Ours-les-Roches). Les recherches se précisent à l’aval de la Cheire de Côme. Il est ensuite décidé d’installer des ouvrages de captage et une station de pompage sur le site de Peschadoires. Ces derniers sont mis en service en 1962. Leur capacité de production est de 400 m3/h.

A partir de cette date, le réseau s’étend progressivement au nord de la Sioule. En 1971, la capacité de la station de pompage est renforcée avec une pompe supplémentaire de 350 m3/h.

En 1983, M. Jean MICHEL est élu président du syndicat. Il succède à M. Pierre MARLIAC qui a présidé le syndicat de 1951 à 1983.

En 2011, le syndicat intègre les communes de Saint-Ours-les-Roches et Saint-Eloy-les-Mines. Il couvre désormais 58 communes.

En 2014, il prend la compétence «assainissement non collectif ».

En 2019, les statuts du syndicat sont modifiés une nouvelle fois pour prendre la compétence « assainissement collectif » et changer le nom du syndicat : ce dernier sera désormais dénommé « Syndicat Mixte de Sioule et Morge ».

Enfin en 2020, M. Luc CAILLOUX est élu Président du syndicat. La commune de Saint-Julien-la-Geneste en 2020, puis les communes de Bussières-près-Pionsat, Château-sur-Cher, La Cellette, Le Quartier, Roche d’Agoux, Saint-Maigner, Saint-Maurice-près-Pionsat et Vergheas adhèrent au syndicat en 2026, portant ainsi à 67 le nombre de ses communes adhérentes.

Les élus

Le Comité Syndical

Le Comité Syndical du Syndicat de Sioule et Morge est composé de 134 délégués titulaires et 67 délégués suppléants, soit 2 titulaires et 1 suppléant par commune dont le périmètre relève du Syndicat. Ces délégués sont désignés parmi les conseillers municipaux des communes et les conseillers communautaires des intercommunalités adhérentes, pour un mandat de 6 ans.
Le comité syndical gère le fonctionnement et les investissements du syndicat.

L’exécutif

Parmi les délégués du Comité Syndical, ont été élus un Président, M. Luc CAILLOUX, et 3 Vice-Présidents :
• M. Marc CARRIAS
• M. Grégory BONNET
• Mme Jocelyne LELONG

Le Bureau Syndical

Le Bureau Syndical est composé du Président, des Vice-Présidents et de 14 autres membres élus au sein du Comité Syndical. Il peut recevoir délégation du Comité Syndical pour certains dossiers et peut être amené à se réunir plus souvent.

Les Conseils d’Exploitation

Parmi les membres du Comité Syndical, certains délégués ont été désignés pour faire partie des Conseils d’Exploitation de la Régie des Eaux et de la Régie d’Assainissement de Sioule et Morge. Ils se réunissent très régulièrement pour donner leur avis sur toutes les questions intéressant le fonctionnement des Régies de Sioule et Morge.

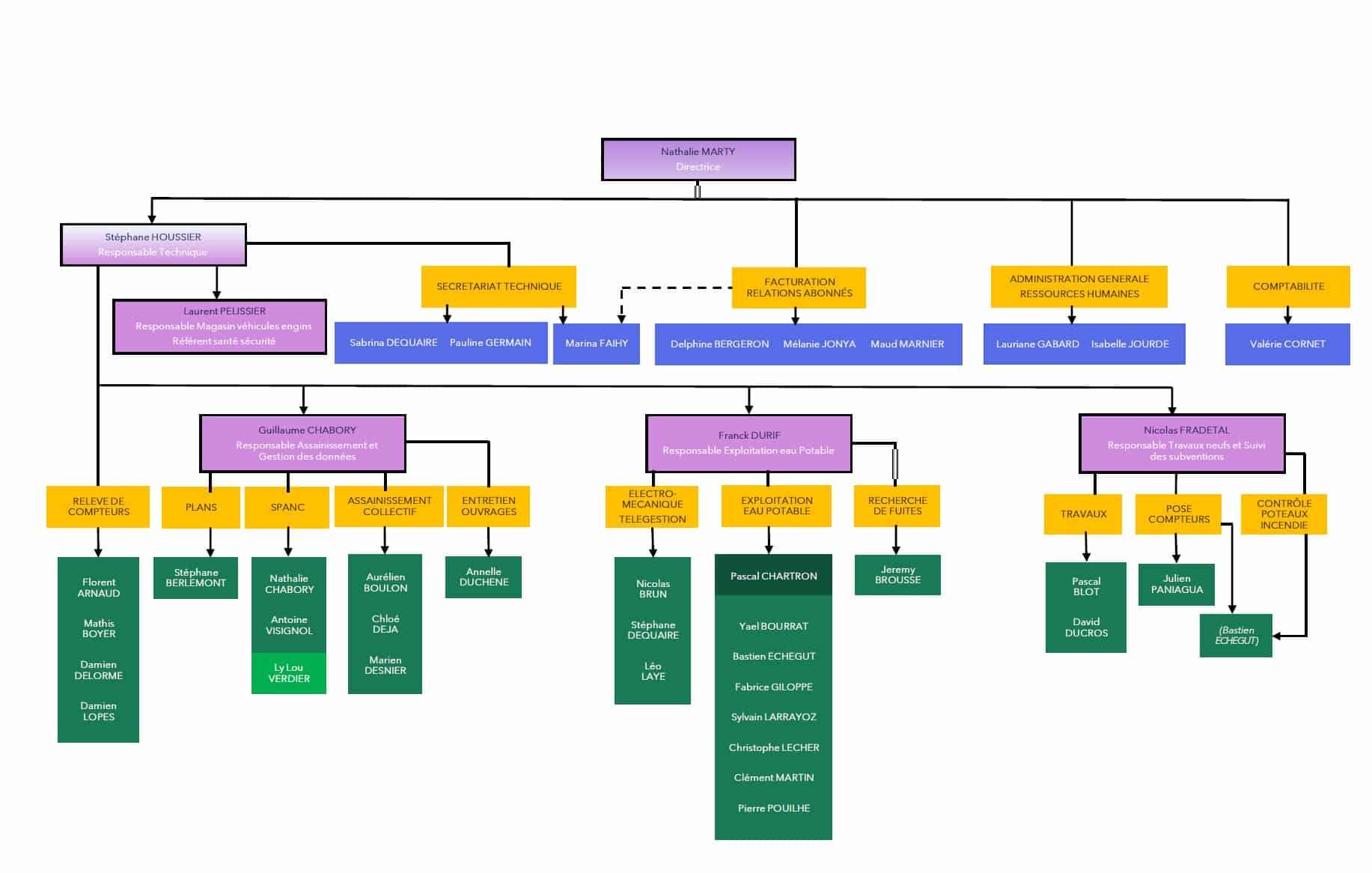
Le service

Le Syndicat de Sioule et Morge compte 42 salariés et agents au service des usagers.

Partenaires

COLLECTIVITES EN INTERCONNEXION
COLLECTIVITES EN INTERCONNEXION
COLLECTIVITES EN INTERCONNEXION
COLLECTIVITES EN INTERCONNEXION
COLLECTIVITES EN INTERCONNEXION
COLLECTIVITES EN INTERCONNEXION
COLLECTIVITES EN INTERCONNEXION
FINANCEURS
FINANCEURS

En cas de contestation, après avoir adressé sa réclamation auprès du Syndicat (voir les modalités dans le règlement de service du Syndicat) et si la réponse du Syndicat ne lui donne pas satisfaction, l’usager peut saisir le Médiateur de l’eau. La mission du Médiateur de l’eau est de rechercher une solution de règlement à l’amiable du différend entre les parties.

Espace collectivités